Updated code for the Sensor Unit with qCAN support is merged and documented! Error happened.

Updated code for the Sensor Unit with qCAN support is merged and documented! Error happened.
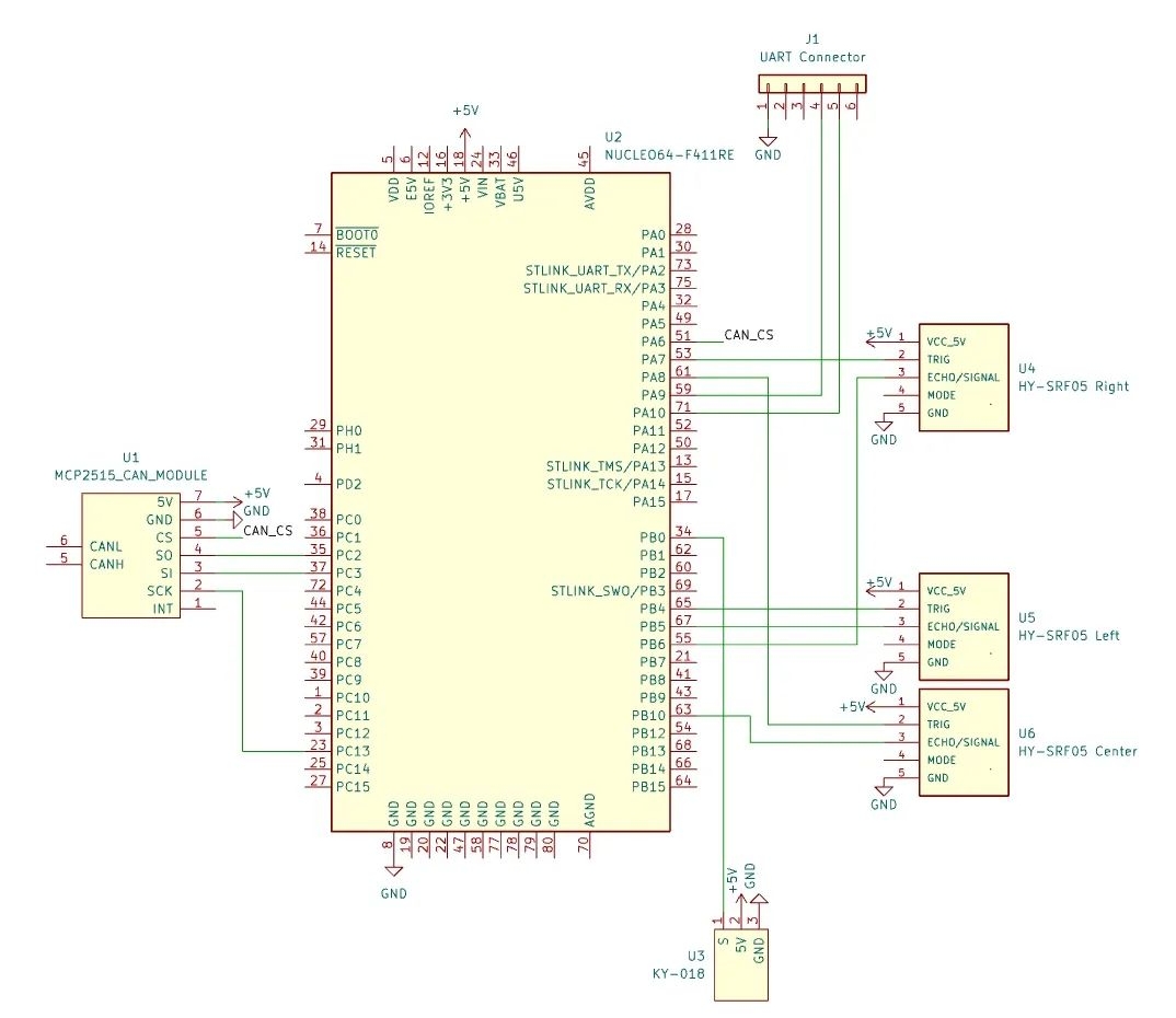
A new step in Zakhar’s global transition to CAN bus is done! n n The unit consists of: It can be controlled via CANbus, Serial and Bluetooth. The documentation page is available here: https://zakhar-the-robot.github.io/doc/docs/systems/motion/wheeled-platform Error happened.
Links: Error happened.
So, indeed, the more I develop the software for Zakhar, the more complicated it goes. So, first: Contributions and collaborations are welcome! If you want to participate, write to me and we will find what you can do in the…
First release! This library aims to implement an emotion model that could be used by other applications implementing behavior modifications (emotions) based on changing input data. The Core has sets of parameters, states, and descriptors: Parameters define the state of the core. Each state has a unique…
Working on the Emotion Core update it became clear to me that placing responsibility of emotional analysis to Ego-like nodes (a Consciousness, Reflexes, and Instincts) is a wrong approach. It leads to the situation where the developer of the application should specify…
The complexity of the networks is getting increased in a non-linear manner with any new type of node added, so documentation of the development is becoming more crucial than ever. So, I’ve decided to, firstly redraw the network diagram to…
Hi! I merged a huge update for zakharos_core – the main part of the Zakhar project. The repository is a Robot Operating System network where the main application consists of ego-like nodes: the consciousness (the main application) and instincts (interruptions). Each of them operates…
Testing of the mind of Zakhar with two “instincts”: Error happened.
Unfortunately, I broke my ultrasound sensor during resoldering of connectors. Taking advantage of necessity of buying something, I’ve bought three new ones! Updated code with a new ultrasound sensor driver: https://github.com/an-dr/zakhar_sensors/tree/c4e7a5e5c91acbbc1efdaaa4122e46428793c973 Error happened.